Erratum to downregulation of miR-182-5p inhibits the proliferation and invasion of triple-negative breast cancer cells through regulating TLR4/NF-κB pathway activity by targeting FBXW7
Erratum to: Ann Transl Med 2020;8:995.
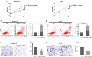
This article (1) titled “Downregulation of miR-182-5p inhibits the proliferation and invasion of triple-negative breast cancer cells through regulating TLR4/NF-κB pathway activity by targeting FBXW7” (doi: 10. 21037/atm-20-5192) unfortunately contains errors in Figures 2,4. The NC group in Figure 2E is a duplicate of the FBXW7 group in Figure 4E, and the NC group in Figure 2F is a duplicate of the FBXW7 group in Figure 4F V体育官网.
Figures 2E,4E and Figures 2F,4F of the original article:
The correct version of Figure 2.
The correct version of Figure 4.
The authors confirmed this error did not significantly affect either the results or the conclusions of the paper.
Click here to view the updated version of the article.
Open Access Statement: This is an Open Access article distributed in accordance with the Creative Commons Attribution-NonCommercial-NoDerivs 4. 0 International License (CC BY-NC-ND 4. 0), which permits the non-commercial replication and distribution of the article with the strict proviso that no changes or edits are made and the original work is properly cited (including links to both the formal publication through the relevant DOI and the license) VSports最新版本. See: https://creativecommons. org/licenses/by-nc-nd/4. 0/.
References
- Wu X, Chen H, Wu M, et al. Downregulation of miR-182-5p inhibits the proliferation and invasion of triple-negative breast cancer cells through regulating TLR4/NF-κB pathway activity by targeting FBXW7. Ann Transl Med 2020;8:995. [Crossref] [PubMed]





"V体育安卓版"